Toggle navigation
返回主站
首页
部门概况
日常教学
通知公告
新闻动态
专业人才培养方案
专业人才培养方案
毕业设计
技能竞赛
学生竞赛
教师竞赛
教学改革
规章制度
规章制度
党建工作
党建工作
云上职教周
职教周系列活动
学术委员会
首页
部门概况
日常教学
通知公告
新闻动态
专业人才培养方案
专业人才培养方案
毕业设计
技能竞赛
学生竞赛
教师竞赛
教学改革
规章制度
规章制度
党建工作
党建工作
云上职教周
职教周系列活动
学术委员会
首页
>
资源建设
>
毕业设计
>
2023届毕业设计标准
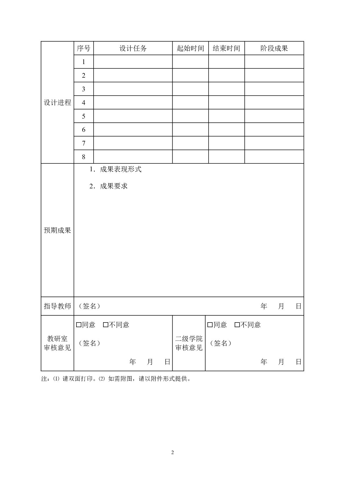
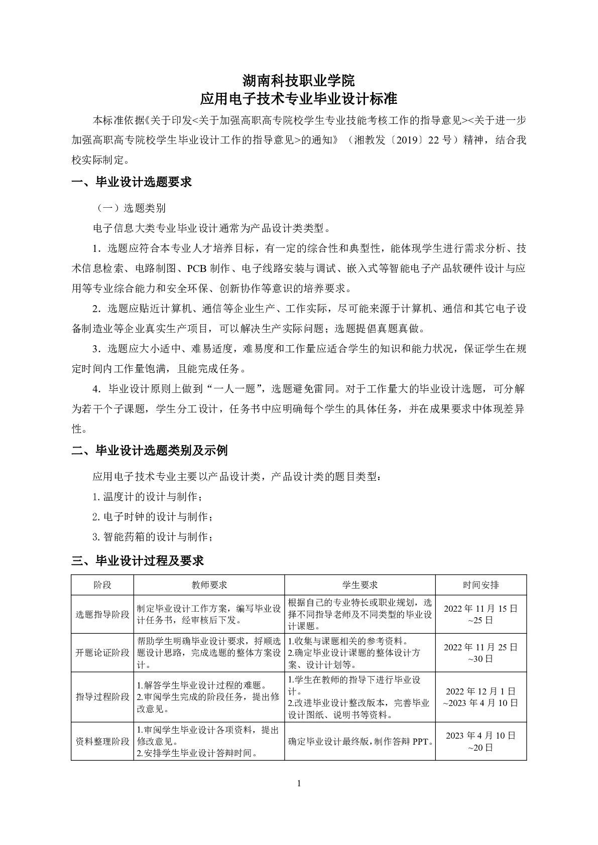
智能装备技术学院应用电子技术专业毕业设计标准(2023届)
日期:2023-09-25 09:45:46 发布人:Kjxy_jwc 浏览量:
147
操作>>
【
收藏本页
】
上一篇:
智能装备技术学院模具设计与制造专业毕业设计标准(2023届)
下一篇:
没有了
返回首页
关闭页面
分享到
相关链接