Toggle navigation
返回主站
首页
部门概况
日常教学
通知公告
新闻动态
专业人才培养方案
专业人才培养方案
毕业设计
技能竞赛
学生竞赛
教师竞赛
教学改革
规章制度
规章制度
党建工作
党建工作
云上职教周
职教周系列活动
学术委员会
首页
部门概况
日常教学
通知公告
新闻动态
专业人才培养方案
专业人才培养方案
毕业设计
技能竞赛
学生竞赛
教师竞赛
教学改革
规章制度
规章制度
党建工作
党建工作
云上职教周
职教周系列活动
学术委员会
首页
>
日常教学
>
通知公告
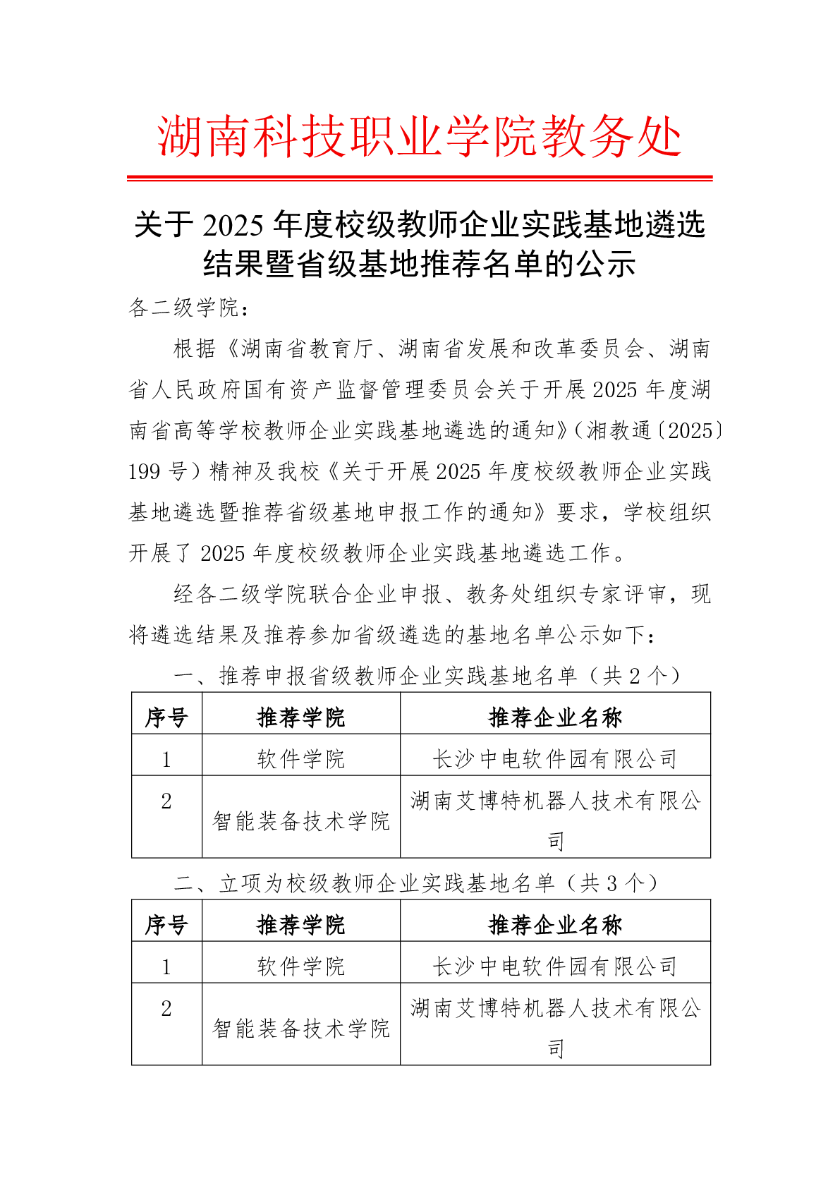
2025年度校级教师企业实践基地遴选结果暨省级基地推荐名单的公示
日期:2025-11-25 08:11:00 发布人:Kjxy_jwc 浏览量:
155
操作>>
【
收藏本页
】
上一篇:
湖南科技职业学院2025-2026学年秋季学期优秀教案评选结果公示
下一篇:
关于2025年“说专业、说课程、说课堂”比赛拟获奖名单的公示
返回首页
关闭页面
分享到
相关链接